Author
Correspondence author
Journal of Mosquito Research, 2024, Vol. 14, No. 3 doi: 10.5376/jmr.2024.14.0014
Received: 28 Mar., 2024 Accepted: 10 May, 2024 Published: 31 May, 2024
Huang Y.P., and Xuan J., 2024, Molecular interactions between mosquito vectors and pathogens, Journal of Mosquito Research, 14(3): 135-146 (doi: 10.5376/jmr.2024.14.0014)
The interaction between mosquito vectors and pathogens is a key factor in the epidemiology of many infectious diseases, such as dengue, Zika virus, and malaria. Mosquitoes are not only carriers of pathogens, but also an environment in which pathogens can replicate and evolve. Therefore, disrupting the life cycle of pathogens in mosquito vectors can significantly reduce disease transmission. This study provides insights into the molecular mechanisms that control pathogen entry, survival, replication, and transmission in mosquito vectors. By employing a range of molecular tools, including genomic, transcriptomic, proteomic, and metabolomic approaches, as well as advanced technologies such as CRISPR-Cas9, we studied how pathogens recognize and bind to host cells, the pathways they use for entry, and their strategies to evade immunity and survive inside cells. This study reveals the potential of new molecular targets for vector control and disease prevention, which could lead to more effective public health interventions and reduce the global burden of mosquito-borne diseases.
1 Introduction
Mosquitoes are not just a nuisance; they are vectors for some of the most devastating diseases affecting humans and animals. The interactions between mosquito vectors and the pathogens they transmit are complex and multifaceted, involving a myriad of molecular mechanisms. Understanding these interactions at a molecular level is crucial for developing effective strategies to control mosquito-borne diseases.
Mosquitoes are vectors for a variety of pathogens, including viruses, bacteria, and parasites. Notable among these are the dengue virus, transmitted by Aedes aegypti, and the malaria parasite, Plasmodium, transmitted by Anopheles mosquitoes. The genetic makeup of both the mosquito and the pathogen plays a significant role in determining the efficiency of transmission. For instance, specific interactions between dengue viruses and Aedes aegypti mosquitoes have been mapped to discrete loci in the mosquito genome, revealing a complex genetic architecture that influences vector competence. Similarly, the interaction between Plasmodium and Anopheles mosquitoes involves intricate molecular mechanisms that are still being unraveled (Altinli et al., 2021).
Studying the molecular interactions between mosquito vectors and pathogens is of paramount importance for several reasons. It provides insights into the evolutionary arms race between mosquitoes and the pathogens they transmit. For example, the genetic manipulation of vector mosquitoes has shown promise in reducing their ability to transmit diseases by interfering with pathogen development (Gabrieli et al., 2021). Understanding these interactions can lead to the identification of novel targets for genetic or chemical interventions. Transcriptomic profiling has revealed that certain mosquito strains exhibit increased basal-level immune activation, which can be leveraged to develop new strategies for disease control. The study of symbiotic interactions between mosquitoes and mosquito-specific viruses offers new avenues for controlling arbovirus transmission (Altinli et al., 2021).
This study mainly elucidates the molecular mechanisms of the interaction between mosquito vectors and the pathogens they transmit. This involves comprehensive analysis of genetic, transcriptomic and proteomic data to identify key factors that affect vector competence. The scope of research includes studying the molecular interactions between Plasmodium and Anopheles to understand how these parasites manipulate their hosts; exploring the role of the mosquito microbiota in regulating immune responses and influencing pathogen transmission. By integrating data from multiple studies, this study aims to gain a comprehensive understanding of the molecular interactions between mosquito vectors and pathogens, providing new insights for innovative control strategies.
2 Molecular Mechanisms of Pathogen Entry
2.1 Pathogen recognition and binding
Pathogen recognition and binding are critical initial steps in the infection process of mosquito vectors. Chikungunya virus (CHIKV), for instance, utilizes a variety of entry factors to bind to host cells, including phosphatidylserine receptors (PSRs), glycosaminoglycans (GAGs), and the proteinaceous receptor Mxra8. The importance of these factors varies depending on the cell type, highlighting the complexity of pathogen recognition in different host environments (BallistaBallista et al., 2023). Additionally, mosquito-borne alphaviruses, including CHIKV, exhibit versatile binding mechanisms that facilitate their entry into both human and mosquito cells, underscoring the adaptability of these pathogens (Caluwé et al., 2020).
2.2 Entry pathways into mosquito cells
The entry pathways of pathogens into mosquito cells are diverse and highly specialized. For CHIKV, entry into mosquito cells appears to be independent of the commonly known receptors such as PSRs, GAGs, and Mxra, suggesting the involvement of other, yet unidentified, host factors (Figure 1) (BallistaBallista et al., 2023). The innate immune system of mosquitoes also plays a significant role in controlling pathogen entry and propagation. Mechanisms such as phagocytosis, melanization, and lysis are activated upon pathogen entry, engaging various signaling pathways to limit infection (Kumar et al., 2018). Furthermore, the genetic manipulation of mosquitoes has provided insights into the evolutionary and biochemical pathways that influence pathogen entry and development within mosquito hosts (Desjardins et al., 2015).
|
Figure 1 Schematic representation of CHIKV transmission cycle (Adopted from Ballista et al., 2023) Image caption: CHIKV transmission starts when a female mosquito bites an infectious host. The virus enters through the bloodmeal (Adopted from Ballista et al., 2023) |
Ballista et al. (2023) shows the transmission cycle of Chifu encephalitis virus (CHIKV) between mosquitoes and humans. From the perspective of "pathway into mosquito cells", the process begins with the mosquito transmitting the virus into the human body through blood sucking. In the mosquito, CHIKV first infects midgut cells, and then the virus enters other tissues through the blood and eventually reaches the salivary glands. At this point, when the mosquito sucks blood again, the virus enters the new host through the saliva. This process shows the key role of mosquitoes in the virus life cycle, especially the "bridge" role they play in the process of virus entry and transmission.
2.3 Host receptors and entry facilitation
Host receptors are crucial for facilitating the entry of pathogens into mosquito cells. The interaction between mosquito receptors and pathogen ligands is a key determinant of successful infection. For example, the Anopheles gambiae odorant binding protein (AgamOBP1) has been shown to mediate the recognition of specific ligands, which could potentially influence pathogen entry. The molecular discrimination of mosquito vectors and their pathogens has advanced our understanding of the specific interactions that facilitate pathogen entry and transmission. The evolutionary dynamics of immune-related genes in mosquitoes also reflect continuous adaptation to pathogen pressures, further influencing the efficiency of pathogen entry (Caluwé et al., 2020).
3 Pathogen Survival and Replication within Mosquito Vectors
3.1 Mechanisms of immune evasion
Pathogens have developed sophisticated strategies to evade the immune responses of mosquito vectors. For instance, Plasmodium falciparum, the causative agent of malaria, employs the Pfs47 gene to inhibit Janus kinase-mediated activation, thereby evading the mosquito's immune response (Belachew et al., 2018). Additionally, the pathogen can manipulate host complement factors to protect extracellular gametes in the mosquito midgut from immune attacks (Belachew et al., 2018). Similarly, dengue virus (DENV) exploits the RNA interference (RNAi) mechanism of mosquitoes by recruiting the double-stranded RNA binding protein Loquacious (Loqs) to facilitate its own RNA replication, thus evading the mosquito's antiviral responses (Besson et al., 2022). These evasion strategies are crucial for the pathogens to establish infection and ensure their survival within the mosquito host.
3.2 Intracellular replication strategies
Intracellular replication is a common strategy employed by pathogens to avoid detection and destruction by the host immune system. For example, DENV utilizes host proteins such as Loquacious to enhance its replication within mosquito cells. Loquacious colocalizes with DENV double-stranded RNA in viral replication organelles, directly interacting with the viral RNA to facilitate replication (Besson et al., 2022). Similarly, microsporidian pathogens like Edhazardia aedis and Vavraia culicis exhibit distinct replication strategies. E. aedis dynamically upregulates protein trafficking and secretion during infection, while V. culicis focuses on growth and replication, retaining a subset of spliceosomal components to support its intracellular lifestyle. These strategies enable pathogens to efficiently replicate within mosquito cells, ensuring their propagation and transmission.
3.3 Nutrient acquisition and utilization
Pathogens must acquire and utilize nutrients from their mosquito hosts to support their growth and replication. The gut microbiota plays a significant role in this process by modulating the mosquito's immune response and nutrient availability (Figure 2). For instance, the gut microbiota can influence the outcomes of infections with malaria parasites in Anopheles mosquitoes by affecting the host's immune responses and nutrient acquisition (Yordanova et al., 2018). Additionally, the interaction between the gut microbiota and mosquito immune system can shape vector competence, impacting the pathogen's ability to acquire and utilize nutrients (Gabrieli et al., 2021). Understanding these interactions is crucial for developing targeted strategies to control mosquito-borne diseases.
|
Figure 2 The interaction between gut immune response, microbiota and pathogens in mosquito females (Adopted from Gabrieli et al., 2021) |
Gabrieli et al. (2021) details the complex interactions between the intestinal immune response, microbiota, and pathogens after a mosquito ingests a blood meal. The blood meal not only provides the mosquito with essential nutrients, but also triggers significant changes in the intestinal environment, such as an increase in the number of bacteria that activates the IMD pathway and the release of antimicrobial peptides. While this response helps to defend against pathogens, it also affects the processing and utilization of nutrients, as some bacteria are able to resist these antibiotics and may even use these responses to promote their own survival and proliferation. Therefore, the immune regulation of mosquitoes after a blood meal is closely related to their nutritional status and survival ability, revealing a delicate balance between the host and the microecological environment.
4 Mosquito Immune Response to Pathogens
4.1 Innate immune mechanisms
Mosquitoes employ a robust innate immune system to defend against a variety of pathogens, including bacteria, viruses, and parasites. This system includes both cellular and humoral responses. Cellular responses involve processes such as phagocytosis, where hemocytes engulf and digest pathogens, and melanization, where pathogens are encapsulated and killed by melanin deposition (Kumar et al., 2018). Humoral responses include the production of antimicrobial peptides (AMPs) and the activation of signaling pathways such as the Toll, IMD, and JAK-STAT pathways, which regulate the expression of immune-related genes (Baxter et al., 2017; Pan et al., 2017; Wang et al., 2022). These mechanisms are crucial for limiting pathogen proliferation and ensuring the mosquito's survival.
4.2 Antimicrobial peptides and their role
Antimicrobial peptides (AMPs) are a key component of the mosquito's humoral immune response. These small, potent molecules are produced in response to pathogen invasion and can directly kill bacteria, fungi, and even some viruses. In Anopheles gambiae, for example, the production of AMPs such as defensin and cecropin is upregulated following infection with bacteria or malaria parasites (Kumar et al., 2018; Yu et al., 2022; Mahanta et al., 2023). The expression of these peptides is tightly regulated by the Toll and IMD pathways, which are activated upon recognition of pathogen-associated molecular patterns (PAMPs) (Baxter et al., 2017; Pan et al., 2017). AMPs play a critical role in controlling infections and preventing the establishment of pathogens within the mosquito host.
4.3 Immune modulation by pathogens
Pathogens have evolved various strategies to evade or modulate the mosquito immune response. For instance, the fungus Beauveria bassiana can inhibit the mosquito's antifungal immune response by producing a deubiquitinase, OTU7B, which prevents the activation of the Toll pathway by removing polyubiquitin chains from the adaptor protein TRAF4 (Wang et al., 2022). Similarly, the bacterium Wolbachia can manipulate the mosquito's immune system to establish a symbiotic relationship, enhancing the mosquito's resistance to other pathogens such as dengue and Zika viruses (Pan et al., 2017). These interactions highlight the dynamic co-evolution between mosquitoes and their pathogens, where both parties continuously adapt to each other's strategies.
5 Transmission Dynamics of Pathogens
5.1 Pathogen dissemination within mosquito
The dissemination of pathogens within mosquito vectors is a multifaceted process influenced by various biological and environmental factors. Upon ingestion of an infectious blood meal, pathogens such as viruses and parasites must navigate through several barriers within the mosquito to establish infection. For instance, the mosquito's immune response and the genetic interplay between the mosquito and the pathogen play crucial roles in determining the success of pathogen dissemination (Kramer and Ciota, 2015). The microbiota within the mosquito gut also significantly impacts the infection process, either by enhancing or inhibiting pathogen development (Mitchell and Catteruccia, 2017; Romoli and Gendrin, 2018). Studies have shown that the efficiency of pathogen dissemination can vary greatly depending on the mosquito species and the specific pathogen involved, highlighting the complexity of these interactions (Simões et al., 2018).
5.2 Factors influencing transmission efficiency
Transmission efficiency of mosquito-borne pathogens is influenced by a combination of intrinsic and extrinsic factors. Intrinsic factors include the genetic makeup of both the mosquito vector and the pathogen, vector competence, and the mosquito's life-history traits such as survival and reproductive success (Ciota and Kramer, 2013; Thongsripong et al., 2017). Extrinsic factors encompass environmental conditions like temperature, rainfall, and habitat type, which can affect mosquito biology and pathogen activity (Thongsripong et al., 2017). The microbiota associated with mosquitoes also plays a pivotal role in modulating transmission efficiency by affecting mosquito immunity and pathogen development (Gabrieli et al., 2021). Additionally, larval environmental conditions have been shown to impact adult mosquito traits, thereby influencing their vectorial capacity and transmission potential (Moller-Jacobs et al., 2014).
5.3 Impact on vectorial capacity
Vectorial capacity is a measure of the potential of mosquito populations to transmit pathogens and is determined by several factors including mosquito survival, population density, feeding behavior, and vector competence (Kramer and Ciota, 2015; Thongsripong et al., 2017). The reproductive biology of mosquitoes, particularly the interplay between mating and blood feeding, directly influences their ability to sustain pathogen development and transmission (Mitchell and Catteruccia, 2017). Environmental factors experienced during the larval stage can also have significant carry-over effects on adult mosquito traits, thereby affecting their vectorial capacity (Moller-Jacobs et al., 2014). The genetic and genomic plasticity of mosquitoes, as evidenced by the dynamic evolutionary profiles of Anopheles species, further contributes to variations in vectorial capacity across different mosquito populations (Neafsey et al., 2014). Understanding these complex interactions is crucial for developing effective strategies to control mosquito-borne diseases.
6 Molecular Tools and Techniques in Studying Mosquito-Pathogen Interactions
6.1 Genomic and transcriptomic approaches
Genomic and transcriptomic approaches have significantly advanced our understanding of mosquito-pathogen interactions. These techniques involve sequencing and analyzing the entire genome or transcriptome of mosquitoes to identify genes and pathways involved in pathogen transmission and mosquito biology. For instance, the development of CRISPR/Cas9 technology has enabled precise genome editing in various mosquito species, facilitating the study of gene function and the identification of potential targets for vector control (Dong et al., 2015; Wang et al., 2022). Transcriptomic analyses, on the other hand, provide insights into gene expression changes in response to pathogen infection, helping to elucidate the molecular mechanisms underlying mosquito-pathogen interactions.
6.2 Proteomics and metabolomics
Proteomics and metabolomics are powerful tools for studying the protein and metabolite profiles of mosquitoes, respectively. These approaches can reveal changes in protein expression and metabolic pathways in response to pathogen infection (Hegde et al., 2019), providing a deeper understanding of the molecular interactions between mosquitoes and pathogens. For example, proteomic studies can identify proteins involved in immune responses, while metabolomic analyses can uncover alterations in metabolic pathways that may affect mosquito fitness and pathogen transmission (Torres et al., 2022). Although specific studies on proteomics and metabolomics in mosquito-pathogen interactions were not highlighted in the provided papers, these techniques are essential for a comprehensive understanding of the molecular basis of these interactions.
6.3 Functional genomics and CRISPR-Cas9 applications
Functional genomics aims to understand the roles of genes and their interactions within the genome. The CRISPR-Cas9 system has revolutionized functional genomics by enabling precise and efficient gene editing. This technology has been successfully applied to various mosquito species to study gene function and develop genetic control strategies. For instance, CRISPR/Cas9 has been used to disrupt genes involved in olfactory-driven behaviors in Anopheles sinensis, impairing their ability to locate and discriminate human hosts (Wang et al., 2022). Additionally, CRISPR/Cas9-mediated gene editing has been employed to investigate the role of symbiotic bacteria in mosquito biology and pathogen transmission (Macias et al., 2019). The development of transgenic mosquito lines expressing Cas9 in the germline has further improved the efficiency of genome modifications, facilitating high-throughput reverse genetic screens and the development of gene drives for population control (Hammond et al., 2015). These advancements highlight the potential of CRISPR-Cas9 technology in uncovering the molecular mechanisms of mosquito-pathogen interactions and developing innovative vector control strategies.
7 Case Study: Molecular Interactions in Specific Mosquito-Pathogen Systems
7.1 Case study: dengue virus and aedes mosquitoes
The interaction between Dengue virus (DENV) and Aedes mosquitoes, particularly Aedes aegypti, is a critical area of study due to the significant public health impact of dengue fever. Research has shown that specific interactions between host genotypes and pathogen genotypes (G×G interactions) can be mapped to discrete loci in the mosquito genome, indicating that certain genetic factors in mosquitoes influence their susceptibility to DENV infection. Additionally, the presence of insect-specific viruses, such as Phasi Charoen-like virus (PCLV), in Aedes aegypti can modulate the replication of DENV, although persistent PCLV infections do not significantly impact DENV replication (Figure 3) (Fredericks et al., 2019). The bacterium Wolbachia, when introduced into Aedes aegypti, has been shown to enhance the mosquito's immune response and reduce DENV replication, highlighting a potential biocontrol strategy (Pan et al., 2017). Furthermore, the protein Loquacious (Loqs) has been identified as a co-factor for DENV replication, suggesting that DENV hijacks host immune components for its replication (Besson et al., 2022).
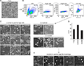
|
Figure 3 Generation of clonal Aag2-derived cell lines from single cells (Adopted from Fredericks et al., 2019) Image captions: (A) Bright field microscopy images showing a heterogeneous Aag2 cell population. (B) FACS gating strategy illustrating the selection of live single cells from a DAPI-stained Aag2 cell suspension. (C) Morphology of Aag2-derived clonal cell lines generated after limited expansion. (D) Total number of clonal cell lines of each morphology generated. (E) After long-term culture, “clustered” and “rounded” clonal cell lines reverted to the parental Aag2-like morphology (Adopted from Fredericks et al., 2019) |
Fredericks et al. (2019) demonstrated the generation of clonal cell lines and their morphological changes in the Aag2 mosquito cell line, which is crucial for studying the mechanism of dengue virus transmission by Aedes mosquitoes. The Aag2 cell line is derived from Aedes mosquitoes and is an important tool for studying dengue virus interactions. Through single-cell cloning and morphological observations, researchers can evaluate the response of different cloned cells to the virus and reveal how the virus affects the structure and function of cells. In addition, the use of CRISPR gene editing technology to further manipulate specific clone lines, such as Aag2-AF5, provides a new perspective and experimental platform for a deeper understanding of the replication and spread of dengue virus in Aedes mosquito cells.
7.2 Case study: malaria parasite and anopheles mosquitoes
The interaction between the malaria parasite Plasmodium and Anopheles mosquitoes is another crucial vector-pathogen system. The immune response of Anopheles mosquitoes plays a significant role in determining their susceptibility to Plasmodium infection. Comparative genomic studies have revealed that immune-related genes and pathways in Anopheles gambiae, the primary malaria vector, exhibit both conservative and rapidly evolving features, reflecting the ongoing evolutionary arms race between the mosquito and the parasite (Waterhouse et al, 2007). Additionally, the introduction of Wolbachia into Aedes aegypti has been shown to enhance resistance to malaria parasites, suggesting potential cross-species applications of this biocontrol strategy (Parry and Asgari, 2018).
7.3 Case study: Zika virus and Aedes mosquitoes
The Zika virus (ZIKV) and its interaction with Aedes mosquitoes, particularly Aedes aegypti and Aedes albopictus, have been extensively studied due to the recent outbreaks and associated health impacts. Entomo-virological surveillance has demonstrated the presence of ZIKV in field-caught Aedes mosquitoes, underscoring the importance of continuous monitoring to predict and prevent outbreaks (Reis et al., 2019). Similar to DENV, the replication of ZIKV in Aedes mosquitoes is influenced by the presence of insect-specific viruses and the bacterium Wolbachia. Studies have shown that Wolbachia can modestly reduce ZIKV replication in Aedes aegypti, providing a potential avenue for controlling ZIKV transmission (Parry and Asgari, 2018). Additionally, the protein Loquacious (Loqs) has been identified as a co-factor for ZIKV replication, further highlighting the complex molecular interactions between the virus and its mosquito vector (Besson et al., 2022).
8 Implications for Disease Control and Prevention
8.1 Targeting molecular pathways for vector control
Recent advancements in molecular genetics have opened new avenues for controlling mosquito vectors by targeting specific molecular pathways. Genetic manipulation techniques, such as transgenesis, allow for the creation of mosquito populations that are either less capable of transmitting pathogens or have reduced survival rates. For instance, the use of mosquito genome sequences and expressed sequence tags (EST) databases has facilitated large-scale investigations into the genetic and metabolic pathways of mosquitoes, providing insights that can be exploited to optimize transgenes that interfere with pathogen development (Collins et al., 2022). Additionally, understanding the interactions between mosquito gut microbiota and their immune systems can lead to novel strategies, such as paratransgenesis, which involves modifying the microbiota to reduce vector competence (Gabrieli et al., 2021).
8.2 Vaccine development and pathogen interference
Vaccine development targeting mosquito-borne diseases has traditionally focused on the pathogens themselves. However, recent studies suggest that targeting the mosquito's microbiota could also be an effective strategy. For example, anti-microbiota vaccines have been shown to modulate the mosquito microbiota, thereby disrupting the development of pathogens like Plasmodium within the mosquito vector (Aželytė et al., 2022). This approach not only reduces the pathogen load in mosquitoes but also impacts their ability to transmit diseases. Furthermore, understanding the RNA interference (RNAi) pathways in mosquitoes, which are a major antiviral response, can lead to the development of vaccines that enhance these natural defense mechanisms, thereby reducing the fitness costs associated with arbovirus infections (Olson and Blair, 2015).
8.3 Integrated vector management strategies
Integrated Vector Management (IVM) strategies are essential for sustainable and effective mosquito control. These strategies combine multiple control methods to reduce reliance on chemical insecticides, which are increasingly facing resistance issues. For instance, biological control methods, such as the use of endosymbionts like Wolbachia, have shown promise in reducing mosquito populations and their ability to transmit diseases (Benelli et al., 2016; Djihinto et al., 2022). Additionally, next-generation sequencing methods can be employed to monitor insecticide resistance mutations in mosquito populations, allowing for more targeted and effective control measures (Collins et al., 2022). Understanding the ecological immunology of mosquito-pathogen interactions can also inform IVM strategies by identifying key factors that influence mosquito attraction to humans and their subsequent disease transmission capabilities (Tripet et al., 2008; Martinez et al., 2020).
9 Future Directions and Research Gaps
9.1 Emerging technologies and approaches
Recent advancements in molecular biology and genetic engineering have opened new avenues for studying mosquito-pathogen interactions. Techniques such as genetic manipulation and transgenesis are being utilized to develop mosquito strains that are either resistant to pathogen transmission or have reduced population sizes (Feng et al., 2018). Additionally, the use of metatranscriptomic sequencing allows for comprehensive profiling of pathogens and their interactions within individual mosquitoes, providing valuable insights into the dynamics of vector-borne diseases (Batson et al., 2020). Single-cell technologies and ex vivo systems are also emerging as powerful tools to study the intricate interactions between mosquitoes and pathogens at a higher resolution (Parres-Mercader et al., 2023).
9.2 Unresolved questions and challenges
Despite these technological advancements, several critical questions remain unanswered. The molecular mechanisms underlying the interactions between mosquito vectors and pathogens are still not fully understood. For instance, the role of microRNAs in regulating mosquito responses to pathogen infections is an area that requires further exploration (Feng et al., 2018). Additionally, the impact of mosquito-associated viruses on the transmission of human pathogens is not well characterized, posing a challenge for developing effective control strategies (Altinli et al., 2021). Another significant challenge is the experimental inaccessibility of certain stages of the parasite lifecycle within the mosquito, which hampers our ability to study these interactions comprehensively (Rückert and Ebel, 2018).
9.3 Potential areas for collaborative research
Collaborative research efforts are essential to address the complex nature of mosquito-pathogen interactions. Integrating molecular biology, genomics, and bioinformatics can provide a holistic understanding of these interactions. For example, combining DNA barcoding with next-generation sequencing can enhance the identification of mosquito species and their blood meal sources, aiding in the study of vector-host-pathogen dynamics (Hernández-Triana et al., 2021). Furthermore, interdisciplinary collaborations involving entomologists, molecular biologists, and public health experts can facilitate the development of innovative intervention strategies. Exploring the symbiotic relationships between mosquitoes and their associated viruses could also reveal novel targets for disrupting pathogen transmission (Rückert and Ebel, 2018).
10 Concluding Remarks
The research on molecular interactions between mosquito vectors and pathogens has yielded several significant insights. Genetic manipulation of mosquitoes has shown promise in reducing vector populations and preventing pathogen transmission through advanced molecular tools and genome sequencing. The role of microRNAs (miRNAs) in mosquito biology, including their impact on development, metabolism, and host-pathogen interactions, has been highlighted, with specific miRNAs being down-regulated upon pathogen infection. Symbiotic interactions between mosquitoes and insect-specific viruses have been explored, revealing the diversity and ecological roles of these viruses. Advances in diagnostic methods have improved the identification and discrimination of mosquito species and the pathogens they transmit, which is crucial for disease control. Single-cell sequencing has expanded our understanding of mosquito immune systems, identifying new hemocyte types and their roles in immune responses. Integrated molecular approaches have been developed to study host-vector-pathogen interactions, enhancing our ability to identify mosquito species and their blood meal sources. The interactions between Plasmodium parasites and mosquito vectors have been studied extensively, revealing critical stages and molecular mechanisms that could be targeted for malaria control. Comparative phylogenomic analyses have provided insights into the evolutionary dynamics of immune-related genes in mosquitoes, reflecting their adaptation to pathogen pressures. Finally, diverse host and restriction factors that regulate mosquito-pathogen interactions have been identified, offering potential targets for new control strategies.
The results of these studies have far-reaching implications for public health. Understanding the molecular interactions between mosquitoes and pathogens could lead to the development of targeted interventions to stop the transmission of malaria, dengue, Zika virus, and other vector-borne diseases. Genetic manipulation and transgenics of mosquitoes could potentially reduce vector populations or render them unable to transmit pathogens, providing a new approach to disease control. Molecular approaches to studying host-vector-pathogen interactions could improve our understanding of disease ecology and inform targeted control measures. Detailed studies of Plasmodium-mosquito interactions offer potential targets for interrupting the malaria transmission cycle.
The research on molecular interactions between mosquito vectors and pathogens has provided valuable insights that can inform the development of new strategies for controlling vector-borne diseases. Continued investment in molecular and genetic research is essential to further our understanding of these complex interactions and to translate these findings into practical interventions. Collaborative efforts between researchers, public health officials, and policymakers are crucial to ensure that new technologies and strategies are effectively implemented. Additionally, ongoing surveillance and monitoring of mosquito populations and the pathogens they carry are vital to detect and respond to emerging threats. By leveraging the knowledge gained from these studies, we can develop more effective and sustainable approaches to reduce the burden of vector-borne diseases on global public health.
Acknowledgments
Authors greatly appreciate the opinions of the two peer reviewers.
Conflict of Interest Disclosure
Authors affirm that this research was conducted without any commercial or financial relationships that could be construed as a potential conflict of interest.
Altinli M., Schnettler E., and Sicard M., 2021, Symbiotic interactions between mosquitoes and mosquito viruses, Frontiers in Cellular and Infection Microbiology, 11: 694020.
https://doi.org/10.3389/fcimb.2021.694020
Aželytė J., Wu-Chuang A., Žiegytė R., Platonova E., Mateos-Hernández L., Mayé J., Obregón D., Palinauskas V., and Cabezas-Cruz A., 2022, Anti-microbiota vaccine reduces avian malaria infection within mosquito vectors, Frontiers in Immunology, 13: 841835.
https://doi.org/10.3389/fimmu.2022.841835
Ballista J., Miazgowicz K., Acciani M., Jimenez A., Belloli R., Havranek K., and Brindley M., 2023, Chikungunya virus entry and infectivity is primarily facilitated through cell line dependent attachment factors in mammalian and mosquito cells, Frontiers in Cell and Developmental Biology, 11: 1085913.
https://doi.org/10.3389/fcell.2023.1085913
Batson J., Dudas G., Haas-Stapleton E., Kistler A., Li L., Logan P., Ratnasiri K., and Retallack H., 2020, Single mosquito metatranscriptomics identifies vectors emerging pathogens and reservoirs in one assay, ELife, 10: e68353.
https://doi.org/10.7554/eLife.68353
Baxter R., Contet A., and Krueger K., 2017, Arthropod innate immune systems and vector-borne diseases, Biochemistry, 56(7): 907-918.
https://doi.org/10.1021/acs.biochem.6b00870
Belachew E., 2018, Immune response and evasion mechanisms of plasmodium falciparum parasites, Journal of Immunology Research, 2018(1): 6529681.
https://doi.org/10.1155/2018/6529681
Benelli G., Jeffries C., and Walker T., 2016, Biological control of mosquito vectors: past present and future, Insects, 7(4): 52.
https://doi.org/10.3390/insects7040052
Besson B., Lezcano O., Overheul G., Janssen K., Spruijt C., Vermeulen M., Qu J., and Rij R., 2022, Arbovirus-vector protein interactomics identifies Loquacious as a co-factor for dengue virus replication in Aedes mosquitoes, PLoS Pathogens, 18(9): e1010329.
https://doi.org/10.1101/2022.02.04.479089
Caluwé L., Ariën K., and Bartholomeeusen K., 2020, Host factors and pathways involved in the entry of mosquito-borne alphaviruses, Trends in Microbiology, 29(7): 634-647.
https://doi.org/10.1016/j.tim.2020.10.011
Ciota A., and Kramer L., 2013, Vector-virus interactions and transmission dynamics of west nile virus, Viruses, 5: 3021-3047.
https://doi.org/10.3390/v5123021
Collins E., Phelan J., Hubner M., Spadar A., Campos M., Ward D., Acford-Palmer H., Gomes A., Silva K., Gomez L., Clark T., and Campino S., 2022, A next generation targeted amplicon sequencing method to screen for insecticide resistance mutations in Aedes aegypti populations reveals a rdl mutation in mosquitoes from cabo verde, PLOS Neglected Tropical Diseases, 16(12): e0010935.
https://doi.org/10.1371/journal.pntd.0010935
Desjardins C., Sanscrainte N., Goldberg J., Heiman D., Young S., Zeng Q., Madhani H., Becnel J., and Cuomo C., 2015, Contrasting host-pathogen interactions and genome evolution in two generalist and specialist microsporidian pathogens of mosquitoes, Nature Communications, 6(1): 7121.
https://doi.org/10.1038/ncomms8121
Djihinto O., Medjigbodo A., Gangbadja A., Saizonou H., Lagnika H., Nanmede D., Djossou L., Bohounton R., Sovegnon P., Fanou M., Agonhossou R., Akoton R., Moussé W., and Djogbénou L., 2022, Malaria-transmitting vectors microbiota: overview and interactions with anopheles mosquito biology, Frontiers in Microbiology, 13: 891573.
https://doi.org/10.3389/fmicb.2022.891573
Dong S., Lin J., Held N., Clem R., Passarelli A., and Franz A., 2015, Heritable CRISPR/Cas9-mediated genome editing in the yellow fever mosquito Aedes aegypti, PLoS ONE, 10(3): e0122353.
https://doi.org/10.1371/journal.pone.0122353
Feng X., Zhou S., Wang J., and Hu W., 2018, MicroRNA profiles and functions in mosquitoes, PLoS Neglected Tropical Diseases, 12(5): e0006463.
https://doi.org/10.1371/journal.pntd.0006463
Fredericks A., Wallace L., Russell T., Davidson A., Fernández-Sesma A., and Maringer K., 2019, Aedes aegypti (Aag2)-derived clonal mosquito cell lines reveal the effects of pre-existing persistent infection with the insect-specific bunyavirus phasi charoen-like virus on arbovirus replication, PLoS Neglected Tropical Diseases, 13(11): e0007346.
https://doi.org/10.1371/journal.pntd.0007346
Gabrieli P., Caccia S., Varotto-Boccazzi I., Arnoldi I., Barbieri G., Comandatore F., and Epis S., 2021, Mosquito trilogy: microbiota immunity and pathogens and their implications for the control of disease transmission, Frontiers in Microbiology, 12: 630438.
https://doi.org/10.3389/fmicb.2021.630438
Hammond A., Galizi R., Kyrou K., Simoni A., Siniscalchi C., Katsanos D., Gribble M., Baker D., Marois E., Russell S., Burt A., Windbichler N., Crisanti A., and Nolan T., 2015, A CRISPR-Cas9 gene drive system targeting female reproduction in the malaria mosquito vector Anopheles gambiae, Nature Biotechnology, 34: 78-83.
https://doi.org/10.1038/nbt.3439
Hegde S., Nilyanimit P., Kozlova E., Anderson E., Narra H., Sahni S., Heinz E., and Hughes G., 2019, CRISPR/Cas9-mediated gene deletion of the ompA gene in symbiotic Cedecea neteri impairs biofilm formation and reduces gut colonization of Aedes aegypti mosquitoes, PLoS Neglected Tropical Diseases, 13(12): e0007883.
https://doi.org/10.1371/journal.pntd.0007883
Hernández-Triana L., Garza-Hernández J., Morales A., Prosser S., Hebert P., Nikolova N., Barrero E., Luna-Santillana E., González-Álvarez V., Méndez-López R., Chan-Chable R., Fooks A., and Rodríguez‐Pérez M., 2021, An integrated molecular approach to untangling host-vector-pathogen interactions in mosquitoes (diptera: culicidae) from sylvan communities in mexico, Frontiers in Veterinary Science, 7: 564791.
https://doi.org/10.3389/fvets.2020.564791
Kramer L., and Ciota A., 2015, Dissecting vectorial capacity for mosquito-borne viruses, Current Opinion in Virology, 15: 112-118.
https://doi.org/10.1016/j.coviro.2015.10.003
Kumar A., Srivastava P., Sirisena P., Dubey S., Kumar R., Shrinet J., and Sunil S., 2018, Mosquito innate immunity, Insects, 9(3): 95.
https://doi.org/10.3390/insects9030095
Macias V., McKeand S., Chaverra-Rodriguez D., Hughes G., Fazekas A., Pujhari S., Jasinskiene N., James A., and Rasgon J., 2019, Cas9-mediated gene-editing in the malaria mosquito Anopheles stephensi by ReMOT control, G3: Genes Genomes Genetics, 10: 1353-1360.
https://doi.org/10.1534/g3.120.401133
Mahanta D., Bhoi T., Komal J., Samal I., Nikhil R., Paschapur A., Singh G., Kumar P., Desai H., Ahmad M., Singh P., Majhi P., Mukherjee U., Singh P., Saini V., S., Srinivasa N., and Yele Y., 2023, Insect-pathogen crosstalk and the cellular-molecular mechanisms of insect immunity: uncovering the underlying signaling pathways and immune regulatory function of non-coding RNAs, Frontiers in Immunology, 14: 1169152.
https://doi.org/10.3389/fimmu.2023.1169152
Martinez J., Showering A., Oke C., Jones R., and Logan J., 2020, Differential attraction in mosquito-human interactions and implications for disease control, Philosophical Transactions of the Royal Society B: Biological Sciences, 376(1818): 20190811.
https://doi.org/10.1098/rstb.2019.0811
Mitchell S., and Catteruccia F., 2017, Anopheline reproductive biology: impacts on vectorial capacity and potential avenues for malaria control, Cold Spring Harbor Perspectives In Medicine, 7: 12
https://doi.org/10.1101/cshperspect.a025593
Moller-Jacobs L., Murdock C., and Thomas M., 2014, Capacity of mosquitoes to transmit malaria depends on larval environment, Parasites and Vectors, 7: 1-12.
https://doi.org/10.1186/s13071-014-0593-4
Neafsey D., Waterhouse R., Abai M., Aganezov S., Alekseyev M., Allen J., Amon J., Arcà B., Arensburger P., Artemov G., Assour L., Zwiebel L., and Besansky N., 2014, Highly evolvable malaria vectors: the genomes of 16 Anopheles mosquitoes, Science, 347(6217): 1258522.
https://doi.org/10.1126/science.1258522
Olson K., and Blair C., 2015, Arbovirus-mosquito interactions: RNAi pathway, Current Opinion in Virology, 15: 119-226.
https://doi.org/10.1016/j.coviro.2015.10.001
Pan X., Pike A., Joshi D., Bian G., McFadden M., Lu P., Liang X., Zhang F., Raikhel A., and Xi Z., 2017, The bacterium Wolbachia exploits host innate immunity to establish a symbiotic relationship with the dengue vector mosquito Aedes aegypti, The ISME Journal, 12: 277-288.
https://doi.org/10.1038/ismej.2017.174
Parres-Mercader M., Pance A., and Gómez-Díaz E., 2023, Novel systems to study vector-pathogen interactions in malaria, Frontiers in Cellular and Infection Microbiology, 13: 30.
https://doi.org/10.3389/fcimb.2023.1146030
Parry R., and Asgari S., 2018, Aedes Anphevirus: an insect-specific virus distributed worldwide in Aedes aegypti mosquitoes that has complex interplays with wolbachia and dengue virus infection in cells, Journal of Virology, 92: 18.
https://doi.org/10.1128/JVI.00224-18
Reis I., Gibson G., Ayllón T., Tavares A., Araújo J., Monteiro E., Aguiar A., Oliveira J., Paiva A., Pereira H., Monteiro J., Carvalho M., Sabroza P., and Honório N., 2019, Entomo-virological surveillance strategy for dengue Zika and chikungunya arboviruses in field-caught Aedes mosquitoes in an endemic urban area of the northeast of brazil, Acta Tropica, 197: 105061.
https://doi.org/10.1016/j.actatropica.2019.105061
Romoli O., and Gendrin M., 2018, The tripartite interactions between the mosquito its microbiota and plasmodium, Parasites and Vectors, 11: 75.
https://doi.org/10.1186/s13071-018-2784-x
Rückert C., and Ebel G., 2018, How do virus-mosquito interactions lead to viral emergence, Trends in Parasitology, 34: 310-321.
https://doi.org/10.1016/j.pt.2017.12.004
Simões M., Caragata E., and Dimopoulos G., 2018, Diverse host and restriction factors regulate mosquito-pathogen interactions, Trends in Parasitology, 34(7): 603-616.
https://doi.org/10.1016/j.pt.2018.04.011
Thongsripong P., Chandler J., Green A., Kittayapong P., Wilcox B., Kapan D., and Bennett S., 2017, Mosquito vector-associated microbiota: metabarcoding bacteria and eukaryotic symbionts across habitat types in thailand endemic for dengue and other arthropod-borne diseases, Ecology and Evolution, 8: 1352-1368.
https://doi.org/10.1002/ece3.3676
Torres T., Prince B., Robison A., and Rückert C., 2022, Optimized in vitro CRISPR/Cas9 gene editing tool in the west nile virus mosquito vector culex quinquefasciatus, Insects, 13: 56.
https://doi.org/10.3390/insects13090856
Tripet F., Aboagye-Antwi F., and Hurd H., 2008, Ecological immunology of mosquito-malaria interactions, Trends in Parasitology, 24: 219-227.
https://doi.org/10.1016/j.pt.2008.02.008
Wang Y., Chang M., Wang M., Ji Y., Sun X., Raikhel A., and Zou Z., 2022, OTU7B modulates the mosquito immune response to beauveria bassiana infection via deubiquitination of the toll adaptor TRAF4, Microbiology Spectrum, 11(1): 12-22.
https://doi.org/10.1128/spectrum.03123-22
Wang Y., He X., Qiao L., Yu Z., Chen B., and He Z., 2022, CRISPR/Cas9 mediates efficient site-specific mutagenesis of the odorant receptor co-receptor (Orco) in the malaria vector Anopheles sinensis, Pest Management Science, 78(8): 3294-3304.
https://doi.org/10.1002/ps.6954
Waterhouse R., Kriventseva E., Meister S., Xi Z., Alvarez K., Bartholomay L., Barillas-Mury C., Bian G., Blandin S., Christensen B., Dong Y., Jiang H., Kanost M., Koutsos A., Levashina E., Li J., Ligoxygakis P., MacCallum R., Mayhew G., Mendes A., Michel K., Osta M., Paskewitz S., Shin S., Vlachou D., Wang L., Wei W., Zheng L., Zou Z., Severson D., Raikhel A., Kafatos F., Dimopoulos G., Zdobnov E., and Christophides G., 2007, Evolutionary dynamics of immune-related genes and pathways in disease-vector mosquitoes, Science, 316: 1738-1743.
https://doi.org/10.1126/science.1139862
Yordanova I., Zakovic S., Rausch S., Costa G., Levashina E., and Hartmann S., 2018, Micromanaging immunity in the murine host vs. the mosquito vector: microbiota-dependent immune responses to intestinal parasites, Frontiers in Cellular and Infection Microbiology, 8: 3.
https://doi.org/10.3389/fcimb.2018.00308
Yu S., Luo F., Xu Y., Zhang Y., and Jin L., 2022, Drosophila innate immunity involves multiple signaling pathways and coordinated communication between different tissues, Frontiers in Immunology, 13: 70.
https://doi.org/10.3389/fimmu.2022.905370

. PDF(0KB)
. FPDF(win)
. FPDF(mac)
. HTML
. Online fPDF
Associated material
. Readers' comments
Other articles by authors
. Yunping Huang
. Jia Xuan
Related articles
. Mosquito vectors
. Pathogen interactions
. Molecular mechanisms
. Vector control
. Disease transmission
Tools
. Email to a friend
. Post a comment
.png)
.png)
.png)