Research Insight
Behavioral Genetics of Earwigs: Molecular Basis of Sexual Selection, Circadian Rhythms, and Predatory Behavior 
Author
Correspondence author
Molecular Entomology, 2024, Vol. 15, No. 3 doi: 10.5376/me.2024.15.0012
Received: 09 Mar., 2024 Accepted: 21 Apr., 2024 Published: 12 May, 2024
Nyu A., 2024, Behavioral genetics of earwigs: molecular basis of sexual selection, circadian rhythms, and predatory behavior, Molecular Entomology, 15(3): 95-102 (doi: 10.5376/me.2024.15.0012)
Earwigs exhibit a diverse range of behaviors that are crucial for survival and reproduction, driven by complex genetic mechanisms. Behavioral genetics in insects has increasingly become a key area of study, and this study focuses on understanding the molecular basis of sexual selection, circadian rhythms, and predatory behavior in earwigs; investigates the genetic factors that influence mate choice and sexual dimorphism, as well as the behavioral traits that contribute to reproductive success; additionally, explores the genetic pathways regulating circadian rhythms and how environmental cues interact with these genes to control daily activity patterns. Furthermore, this study examined the genes responsible for predatory instincts, their molecular mechanisms, and the evolutionary advantages of these behaviors, especially in the context of pest control. By analyzing field populations and conducting laboratory studies, we gained insights into the genetic underpinnings of earwig behavior. These findings have potential applications in agricultural pest management, offering strategies to utilize earwigs' predatory behavior for natural pest control. Future research will further explore the ecological implications and genetic diversity of earwig populations.
1 Introduction
Earwigs, belonging to the order Dermaptera, are fascinating insects known for their distinctive forceps-like appendages at the end of their abdomen (Stuart et al., 2019). These insects exhibit a range of behaviors, including maternal care, social interactions, and complex mating rituals. Earwigs are often found in diverse habitats, from tropical regions to temperate zones, and their behavior can vary significantly based on environmental factors (Kamimura et al., 2023). Despite their relatively small order, earwigs display a variety of social behaviors, such as group living and parental care, which are crucial for understanding the early evolution of social life in insects (Meunier, 2023). Additionally, earwigs have been studied for their unique genetic characteristics, including extensive gene rearrangement and intraspecific variation in their mitochondrial genomes (Liu et al., 2022a).
Behavioral genetics is a critical field of study in entomology as it helps unravel the molecular and genetic bases of various behaviors observed in insects. Understanding these genetic underpinnings can provide insights into the evolution of complex behaviors such as sociality, mating systems, and circadian rhythms. Insects like earwigs serve as excellent models for studying these phenomena due to their diverse behaviors and relatively simple genetic makeup (Núñez-Pascual et al., 2022). For instance, the European earwig, Forficula auricularia, has been extensively studied for its sexual selection and parental care behaviors, providing valuable data on the genetic factors influencing these traits (Roulin et al., 2014). Moreover, the phylogenetic analyses of earwigs have revealed significant insights into their evolutionary history and the genetic basis of their social and predatory behaviors (Naegle et al., 2016; Wipfler et al., 2020).
This study explores the molecular basis of sexual selection, circadian rhythms, and predatory behavior in earwigs. By examining the genetic and behavioral aspects of these insects, this study understands how specific genes influence these complex behaviors; involves sequencing and analyzing the genomes and transcriptomes of various earwig species to identify key genetic markers associated with their behavior; additionally, investigates the phylogenetic relationships among different earwig lineages to provide a comprehensive understanding of their evolutionary history and the development of their unique behavioral traits. This study aims to contribute to the broader field of behavioral genetics and enhance our knowledge of the genetic mechanisms driving behavior in insects.
2 Molecular Basis of Sexual Selection in Earwigs
2.1 Genetic factors influencing mate choice
Sexual selection in earwigs, particularly in the maritime earwig (Anisolabis maritima), is influenced by body size and weaponry. Males exhibit significant variability in size and possess asymmetrical, curved forceps, while females have straight forceps. Studies have shown that larger body size is a critical factor in mate choice and competition for both sexes, although females do not show a preference for males based on forceps asymmetry (Kendall-Bar and Iyengar, 2016). This suggests that genetic factors influencing body size play a pivotal role in mate selection (Kelly, 2018).
2.2 Gene expression and sexual dimorphism
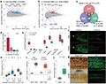
Sexual dimorphism in earwigs is evident in the differences in body size and forceps morphology between males and females. The genetic basis of these traits can be linked to differential gene expression. For instance, in other species, such as the medaka fishes, a cis-regulatory mutation in the csf1 gene leads to sexually dimorphic traits like red pectoral fins in males, which are crucial for mating success (Figure 1) (Ansai et al., 2021). Although specific genes in earwigs have not been identified, similar mechanisms of gene regulation likely contribute to the observed sexual dimorphism.
![]() Figure 1 Increased expression of csf1 in male pectoral fins by cis-regulatory mutations (Adopted from Ansai et al., 2021) |
2.3 Behavioral traits and reproductive success
Behavioral traits such as aggression and competition are closely tied to reproductive success in earwigs. Larger males tend to win more contests and achieve higher mating success, indicating that aggressive behavior, influenced by genetic factors, is advantageous (Golobinek et al., 2021). In other species, such as the Mediterranean black widow spider, body size rather than personality traits like aggression directly impacts mating success and sexual cannibalism. This highlights the importance of physical traits over behavioral traits in some contexts of sexual selection.
2.4 Sexual selection mechanisms in field populations
Field studies on the maritime earwig have provided insights into the mechanisms of sexual selection. By manipulating the spatial distribution and movement of individuals, researchers have demonstrated that both intersexual choice and intrasexual competition are influenced by body size rather than forceps asymmetry. This suggests that in natural populations, sexual selection operates through a combination of mate choice and competitive interactions, with larger individuals having a distinct advantage (Romano et al., 2017). In summary, the molecular basis of sexual selection in earwigs involves genetic factors that influence body size and weaponry, differential gene expression contributing to sexual dimorphism, and behavioral traits that enhance reproductive success. Field studies further elucidate the complex interplay of these factors in natural populations, emphasizing the role of body size in sexual selection dynamics.
3 Circadian Rhythms in Earwigs
Circadian rhythms are intrinsic, time-keeping mechanisms that regulate various physiological and behavioral processes in organisms, including earwigs. These rhythms are driven by circadian clock genes and are influenced by environmental cues, ensuring that the organism's activities are synchronized with the day-night cycle (Abreu et al., 2018).
3.1 Role of circadian genes in behavior regulation
Circadian clock genes play a crucial role in regulating the daily behaviors of earwigs. These genes, such as Bmal1 and Period, are part of a complex network that controls the rhythmic expression of various physiological processes (Galluzzi et al., 2015). For instance, in the razor clam Sinonovacula constricta, Bmal1 and Period genes exhibit opposite rhythmic expression patterns, which are essential for regulating nocturnal spawning by controlling sex hormone secretion. Similarly, in mosquitoes, clock genes like clk regulate mating activity rhythms by influencing the temporal expression of genes involved in sex pheromone synthesis (Liu et al., 2022b). These findings suggest that circadian genes are integral to the regulation of behavior in earwigs as well.
3.2 Genetic pathways controlling daily activity cycles
The genetic pathways that control daily activity cycles in earwigs involve a set of highly conserved clock genes. These genes interact in a feedback loop to generate and maintain circadian rhythms. For example, in birds, clock genes such as Clock and Adcyap1 have been associated with the timing of migration and breeding behaviors, indicating their role in controlling daily and seasonal activity cycles (Clercq et al., 2023). In mosquitoes, the clk gene regulates mating peaks by modulating the expression of desat1, which affects sex pheromone synthesis and mating behavior. These pathways likely operate similarly in earwigs, coordinating their daily activities through the regulation of gene expression.
3.3 Environmental cues and gene-environment interactions
Environmental cues, such as light and temperature, play a significant role in modulating circadian rhythms through gene-environment interactions. These cues help synchronize the internal circadian clock with the external environment. In moths, the timing of sexual activities is influenced by daily light cycles, which help minimize communication interference between closely related species (Groot, 2014). Similarly, in earwigs, environmental cues likely interact with circadian genes to regulate behaviors such as foraging, mating, and predator avoidance, ensuring that these activities occur at optimal times of the day.
3.4 Laboratory analysis of circadian behavior in earwigs
Laboratory studies on earwigs can provide valuable insights into the molecular mechanisms underlying their circadian behaviors. For instance, by analyzing the expression patterns of circadian genes like Bmal1 and Period, researchers can determine how these genes regulate daily activities. In the razor clam Sinonovacula constricta, laboratory experiments showed that the expression of Bmal1 and Period is linked to nocturnal spawning, with peak expression occurring at specific times of the night (Liu et al., 2022c). Similar studies in earwigs could reveal how circadian genes control behaviors such as mating and foraging. Additionally, manipulating environmental conditions in the lab can help elucidate the gene-environment interactions that influence circadian rhythms in earwigs.
4 Predatory Behavior and Its Genetic Regulation
4.1 Genes linked to predatory instincts
Research has identified several genes associated with predatory behavior in various species. For instance, a study on bank voles (Myodes glareolus) revealed that genes linked to hunger, aggression, biological rhythms, and nervous system functioning showed significant differences between predatory and control lines after 13 generations of selection for predatory behavior (Konczal et al., 2016). This suggests that specific genetic components are crucial in the development and expression of predatory instincts.
4.2 Molecular mechanisms of hunting and foraging
The molecular mechanisms underlying hunting and foraging behaviors in predatory species involve complex interactions between sensory perception and motor functions. In owls, for example, genes related to visual perception, phototransduction, and acoustic perception have undergone positive selection, facilitating their nocturnal predatory lifestyle (Zhou et al., 2019). Similarly, in earwigs, the interaction between plant growth-promoting rhizobacteria (PGPR) and herbivore-induced plant volatiles significantly influences their predatory behavior, indicating a sophisticated molecular communication system between plants and predatory insects (Bell et al., 2020).
4.3 Evolutionary advantages of predatory behavior
Predatory behavior offers several evolutionary advantages, including enhanced survival and reproductive success. The ability to hunt and forage effectively allows predators to secure food resources, which is critical for their sustenance and the sustenance of their offspring. The genetic adaptations observed in owls, such as improved visual and acoustic perception, highlight the evolutionary benefits of predatory traits in adapting to specific ecological niches (Espíndola-Hernández et al., 2020). In bank voles, the evolution of predatory behavior through selective breeding demonstrates how genetic changes can lead to significant behavioral adaptations that confer survival advantages.
4.4 Predatory behavior and pest control potential in agricultural settings
Predatory insects like earwigs play a vital role in biological pest control in agricultural settings. Earwigs, for example, are beneficial in apple orchards where they feed on pests such as aphids, reducing the need for chemical pesticides (Fricaux et al., 2023). The attraction of predatory earwigs to herbivore-induced plant volatiles, especially when combined with PGPR inoculation, underscores their potential in integrated pest management strategies (Bell et al., 2020). By leveraging the natural predatory behaviors of insects, farmers can achieve more sustainable and environmentally friendly pest control solutions (Naranjo-Guevara et al., 2017).
5 Case Study
5.1 Selection of study location
The study was conducted in various apple orchards across Europe, which were categorized based on their pest management strategies: organic, conventional, and integrated pest management (IPM). These locations were chosen to understand the impact of different agricultural practices on the genetic and behavioral traits of European earwigs (Forficula auricularia) (Roulin et al., 2014). Additionally, semi-field and laboratory conditions were used to investigate the predatory capabilities of earwigs on the pest Drosophila suzukii in soft and stone fruit orchards.
5.2 Techniques and observations
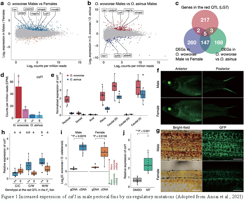
Earwigs were collected from the selected orchards and subjected to genetic analysis to identify resistance-associated genes and potential mutations. The expression levels of these genes were monitored using RT-qPCR. Observations included the impact of different orchard management strategies on the expression of detoxification genes and resistance mechanisms (Figure 2) (Fricaux et al., 2023). In parallel, laboratory and semi-field experiments were conducted to assess the predatory behavior of earwigs on D. suzukii, focusing on their impact on the pest’s reproductive rate and population density.
![]() Figure 2 Level of expression of insecticide targets. Gene expression was normalized using the expression of three reference genes (actin, EF1 and GAPDH) and shown as fold-change relative to the expression of earwigs collected in the untreated orchard. ace1; ace2: acetylcholinesterase target of organophosphates and carbamates; nAChRα1; nAChRα3, nAChRβ2: nicotinic acetylcholine receptor (three subunits) target of neonicotinoids and spinosad. Data are mean values of three biological replicates±SEM, and comparison between samples were performed using One-way ANOVA followed by Tukey test (*p<0.05) indicating significant difference between earwigs from non-treated orchard versus treated orchards (Adopted from Fricaux et al., 2023) |
The study of Fricaux et al. (2023) presents the relative expression levels of insecticide target genes, including acetylcholinesterase (ace1 and ace2) and nicotinic acetylcholine receptor subunits (nAChRα1, nAChRα3, and nAChRβ2). Notably, ace2 shows significant upregulation in earwigs collected from organic (ORG) orchards compared to other conditions. The expression of nicotinic acetylcholine receptor subunits, particularly nAChRα1, nAChRα3, and nAChRβ2, is higher in Integrated Pest Management (IPM) treated orchards. These findings suggest that exposure to different pest management strategies influences the expression of genes targeted by insecticides in earwigs.
5.3 Genetic analysis and behavioral observations
Genetic analysis revealed mutations in acetylcholinesterase 2, α1, and β2 nicotinic acetylcholine receptors in earwigs from different orchard types. Notably, earwigs from organic orchards exhibited the highest expression levels of acetylcholinesterase 2. Additionally, four cytochromes P450, one esterase, and one glutathione S-transferase were over-expressed in earwigs exposed to various management strategies. Behavioral observations indicated that earwigs effectively reduced the reproductive rate of D. suzukii in both semi-field and laboratory conditions, suggesting their potential as biocontrol agents. However, exposure to certain insecticides like chlorantraniliprole and novaluron negatively affected earwig survival and locomotory behavior, potentially reducing their foraging efficiency (Freitas et al., 2017).
5.4 Implications for pest control and ecological impact
The findings highlight the dual role of earwigs as both beneficial predators and organisms susceptible to pesticide exposure. The identification of resistance-associated genes suggests that earwigs can adapt to different pest management strategies, which is crucial for their conservation and effectiveness as biocontrol agents. The observed predatory behavior against D. suzukii indicates that earwigs can contribute to pest control, particularly early in the growing season (Bourne et al., 2019). However, the adverse effects of certain insecticides on earwig behavior underscore the need for selective pesticide use to preserve their ecological role. Overall, integrating earwigs into pest management programs could enhance sustainable agriculture by reducing reliance on chemical treatments and promoting biodiversity.
6 Concluding Remarks
The research on the behavioral genetics of earwigs has unveiled several critical genetic mechanisms that underpin their roles in sexual selection, circadian rhythms, and predatory behavior. Notably, studies have identified mutations and expression levels in genes associated with resistance to pesticides, such as acetylcholinesterase 2 and nicotinic acetylcholine receptors, which are crucial for their survival in various agricultural environments. Additionally, the overexpression of detoxification genes like cytochromes P450, esterases, and glutathione S-transferases highlights the earwig's adaptive responses to different pest management strategies. These genetic adaptations not only ensure their survival but also enhance their effectiveness as biocontrol agents.
The findings from these genetic studies have significant implications for agricultural pest management. The identification of resistance-associated genes in earwigs suggests that they can be resilient biocontrol agents in environments with varying pesticide use. This resilience is particularly valuable in integrated pest management (IPM) programs, where the reduction of chemical treatments is a priority. Earwigs have demonstrated their potential as biocontrol agents against pests like Drosophila suzukii, effectively reducing pest populations in both semi-field and laboratory conditions. Furthermore, the attraction of predatory earwigs to herbivore-induced plant volatiles, especially when combined with plant growth-promoting rhizobacteria, offers a novel approach to enhancing their predatory efficiency in agricultural settings.
Future research should focus on several key areas to further elucidate the behavioral genetics of earwigs and optimize their use in pest management. First, more comprehensive studies are needed to understand the full spectrum of genetic adaptations that enable earwigs to thrive in diverse agricultural environments. This includes exploring the interactions between different resistance genes and their collective impact on earwig fitness and predatory behavior. Second, investigating the molecular mechanisms underlying earwig attraction to herbivore-induced plant volatiles and the role of plant-associated microbes can provide deeper insights into multitrophic interactions and their practical applications. Lastly, long-term field studies are essential to evaluate the effectiveness and sustainability of using earwigs as biocontrol agents in various crop systems, particularly in the context of reducing pesticide reliance and promoting biodiversity.
Acknowledgments
The author thanks the anonymous peer review for their critical comments and revising suggestion.
Conflict of Interest Disclosure
The author affirms that this research was conducted without any commercial or financial relationships that could be construed as a potential conflict of interest.
Abreu F., Freitas F., and Simões Z., 2018, Circadian clock genes are differentially modulated during the daily cycles and chronological age in the social honeybee Apis mellifera, Apidologie, 49: 71-83.
https://doi.org/10.1007/s13592-017-0558-7
Ansai S., Mochida K., Fujimoto S., Mokodongan D., Sumarto B., Masengi K., Hadiaty R., Nagano A., Toyoda A., Naruse K., Yamahira K., and Kitano J., 2021, Genome editing reveals fitness effects of a gene for sexual dichromatism in Sulawesian fishes, Nature Communications, 12(1): 1350.
https://doi.org/10.1038/s41467-021-21697-0
Bell K., Naranjo-Guevara N., Santos R., Meadow R., and Bento J., 2020, Predatory earwigs are attracted by herbivore-induced plant volatiles linked with plant growth-promoting Rhizobacteria, Insects, 11(5): 271.
https://doi.org/10.3390/insects11050271
Bourne A., Fountain M., Wijnen H., and Shaw B., 2019, Potential of the European earwig (Forficula auricularia) as a biocontrol agent of the soft and stone fruit pest Drosophila suzukii, Pest Management Science, 75(12): 3340-3345.
https://doi.org/10.1002/ps.5459
Clercq L., Bazzi G., Cecere J., Gianfranceschi L., Grobler J., Kotzé A., Rubolini D., Liedvogel M., and Dalton D., 2023, Time trees and clock genes: a systematic review and comparative analysis of contemporary avian migration genetics, Biological Reviews, 75(12): 3340-3345.
https://doi.org/10.1111/brv.12943
Espíndola-Hernández P., Mueller J., Carrete M., Boerno S., and Kempenaers B., 2020, Genomic evidence for sensorial adaptations to a nocturnal predatory lifestyle in owls, Genome Biology and Evolution, 12(10): 1895-1908.
https://doi.org/10.1093/gbe/evaa166
Freitas C., Gontijo L., Guedes R., and Chediak M., 2017, Survival and locomotory behavior of earwigs after exposure to reduced-risk insecticides, Journal of Economic Entomology, 110(4): 1576-1582.
https://doi.org/10.1093/jee/tox137
Fricaux T., Navenant A., Siegwart M., Rault M., Coustau C., and Goff G., 2023, The molecular resistance mechanisms of European earwigs from apple orchards subjected to different management strategies, Insects, 14(12): 944.
https://doi.org/10.3390/insects14120944
Galluzzi L., Pietrocola F., and Kroemer G., 2015, Molecular regulation of circadian rhythms by polyamines, Cell metabolism, 22(5): 757-758.
https://doi.org/10.1016/j.cmet.2015.10.007
Golobinek R., Gregorič M., and Kralj-Fišer S., 2021, Body size not personality explains both male mating success and sexual cannibalism in a widow spider, Biology, 10(3): 189.
https://doi.org/10.3390/biology10030189
Groot A., 2014, Circadian rhythms of sexual activities in moths: a review, Frontiers in Ecology and Evolution, 2: 43.
https://doi.org/10.3389/fevo.2014.00043
Kamimura Y., Nishikawa M., and Yamasako J., 2023, DNA barcoding of Japanese earwig species (Insecta Dermaptera) with sequence diversity analyses of three species of Anisolabididae, Biodiversity Data Journal, 3: 11.
https://doi.org/10.3897/bdj.11.e107001
Kelly C., 2018, The causes and evolutionary consequences of variation in female mate choice in insects: the effects of individual state genotypes and environments, Current Opinion in Insect Science, 27: 1-8.
https://doi.org/10.1016/j.cois.2018.01.010
Kendall-Bar J., and Iyengar V., 2016, Sexual selection by the seashore: the roles of body size and weaponry in mate choice and competition in the maritime earwig Anisolabis maritima, Behavioral Ecology and Sociobiology, 71: 1-9.
https://doi.org/10.1007/s00265-016-2233-9
Konczal M., Koteja P., Orlowska-Feuer P., Radwan J., Sadowska E., and Babik W., 2016, Genomic response to selection for predatory behavior in a mammalian model of adaptive radiation, Molecular Biology and Evolution, 33(9): 2429-2440.
https://doi.org/10.1093/molbev/msw121
Liu H., Chen S., Chen Q., Pu D., Chen Z., Liu Y., and Liu X., 2022a, The first mitochondrial genomes of the family haplodiplatyidae (Insecta: Dermaptera) reveal intraspecific variation and extensive gene rearrangement, Biology, 11(6): 807.
https://doi.org/10.3390/biology11060807
Liu S., Zhou J., Kong L., Cai Y., Liu H., Xie Z., Xiao X., James A., and Chen X., 2022b, Clock genes regulate mating activity rhythms in the vector mosquitoes Aedes albopictus and Culex quinquefasciatus, PLoS Neglected Tropical Diseases, 16(12): e0010965.
https://doi.org/10.1371/journal.pntd.0010965
Liu Y., He Q., Yao H., Lin Z., and Dong Y., 2022c, Circadian clock genes Bmal1 and Period may regulate nocturnal spawning by controlling sex hormone secretion in razor clam Sinonovacula constricta, Frontiers in Marine Science, 9: 1074816.
https://doi.org/10.3389/fmars.2022.1074816
Meunier J., 2023, The Biology and Social Life of Earwigs Dermaptera, Annual Review of Entomology, 69(1): 259-276.
https://doi.org/10.1146/annurev-ento-013023-015632
Naegle M., Mugleston J., Bybee S., and Whiting M., 2016, Reassessing the phylogenetic position of the epizoic earwigs (Insecta: Dermaptera), Molecular Phylogenetics and Evolution, 100: 382-390.
https://doi.org/10.1016/j.ympev.2016.03.012
Naranjo-Guevara N., Peñaflor M., Cabezas-Guerrero M., and Bento J., 2017, Nocturnal herbivore-induced plant volatiles attract the generalist predatory earwig Doru luteipes Scudder, The Science of Nature, 104: 1-11.
https://doi.org/10.1007/s00114-017-1498-9
Núñez-Pascual V., Calleja F., Pardo R., Sarrazin A., and Irles P., 2022, The ring-legged earwig Euborellia annulipes as a new model for oogenesis and development studies in insects, Journal of experimental zoology, Part B Molecular and Developmental Evolution, 340(1): 18-33.
https://doi.org/10.1002/jez.b.23121
Romano A., Costanzo A., Rubolini D., Saino N., and Møller A., 2017, Geographical and seasonal variation in the intensity of sexual selection in the barn swallow Hirundo rustica: a meta-analysis, Biological Reviews, 92(3): 1582-1600.
https://doi.org/10.1111/brv.12297
Roulin A., Wu M., Pichon S., Arbore R., Kühn-Bühlmann S., Kölliker M., and Walser J., 2014, De novo transcriptome hybrid assembly and validation in the european earwig dermaptera forficula auricularia, PLoS One, 9(4): e94098.
https://doi.org/10.1371/journal.pone.0094098
Stuart O., Binns M., Umina P., Holloway J., Severtson D., Nash M., Heddle T., Helden M., and Hoffmann A., 2019, Morphological and molecular analysis of australian (Earwigs dermaptera) points to unique species and regional endemism in the anisolabididae family, Insects, 10(3): 72.
https://doi.org/10.3390/insects10030072
Wipfler B., Koehler W., Frandsen P., Donath A., Liu S., Machida R., Misof B., Peters R., Shimizu S., Zhou X., and Simon S., 2020, Phylogenomics changes our understanding about earwig evolution, Systematic Entomology, 45(3): 516-526.
https://doi.org/10.1111/syen.12420
Zhou C., Jin J., Peng C., Wen Q., Wang G., Wei W., Jiang X., Price M., Cui K., Meng Y., Song Z., Li J., Zhang X., Fan Z., and Yue B., 2019, Comparative genomics sheds light on the predatory lifestyle of accipitrids and owls, Scientific Reports, 9(1): 2249.
https://doi.org/10.1038/s41598-019-38680-x

. PDF(0KB)
. HTML
Associated material
. Readers' comments
Other articles by authors
. Annie Nyu
Related articles
. Earwigs
. Behavioral genetics
. Sexual selection
. Circadian rhythms
. Predatory behavior
Tools
. Email to a friend
. Post a comment
.png)
.png)